Overview

1 Introduction to AI agents and applications

Large language models have evolved from curiosities to core building blocks for modern software, powering applications that understand, generate, and reason over natural language. This chapter frames the landscape around three archetypes—LLM-powered engines, conversational chatbots, and autonomous or semi-autonomous agents—and explains why building them is hard without the right abstractions. It introduces the LangChain ecosystem (LangChain, LangGraph, and LangSmith) as modular tooling that reduces boilerplate, promotes best practices, and lets teams focus on product logic while safely orchestrating models, data, and tools.

Under the hood, most systems follow a common pattern: ingest data into Documents, split into chunks, embed into vectors, store in a vector database, retrieve relevant context, and craft prompts for an LLM. Retrieval-Augmented Generation anchors answers in trustworthy data, while prompt templates, role messaging, and conversation memory shape chatbot behavior. Agents extend these ideas with iterative tool use, planning, and control flow, often adding human-in-the-loop checks for high-stakes tasks. The chapter outlines LangChain’s principles—modularity, composability, extensibility—and key components (loaders, splitters, embeddings, vector stores, retrievers, prompts, caches, parsers), the Runnable/LCEL pattern for reliable pipelines, and graph-based orchestration with LangGraph. It also highlights the growing standardization of tool access via the Model Context Protocol, which simplifies integrating external capabilities.

To adapt models to real needs, the chapter compares prompt engineering, RAG, and fine-tuning, emphasizing that grounded retrieval often beats retraining for cost, speed, and maintainability, while fine-tuning remains valuable for highly specialized domains. It surveys common LLM use cases and offers guidance on model selection across accuracy, latency, cost, context size, specialization, and openness. Finally, it previews the book’s hands-on path: building engines and RAG chatbots, progressing to advanced LangGraph agents, and instrumenting with LangSmith—equipping readers to design, evaluate, and ship production-grade AI applications.

A summarization engine efficiently summarizes and stores content from large volumes of text and can be invoked by other systems through REST API.
A Q&A engine implemented with RAG design: an LLM query engine stores domain-specific document information in a vector store. When an external system sends a query, it converts the natural language question into its embeddings (or vector) representation, retrieves the related documents from the vector store, and then gives the LLM the information it needs to craft a natural language response.
A summarization chatbot has some similarities with a summarization engine, but it offers an interactive experience where the LLM and the user can work together to fine-tune and improve the results.
Sequence diagram that outlines how a user interacts with an LLM through a chatbot to create a more concise summary.
Workflow of an AI agent tasked with assembling holiday packages: An external client system sends a customized holiday request in natural language. The agent prompts the LLM to select tools and formulate queries in technology-specific formats. The agent executes the queries, gathers the results, and sends them back to the LLM, along with the original request, to obtain a comprehensive holiday package summary. Finally, the agent forwards the summarized package to the client system.
LangChain architecture: The Document Loader imports data, which the Text Splitter divides into chunks. These are vectorized by an Embedding Model, stored in a Vector Store, and retrieved through a Retriever for the LLM. The LLM Cache checks for prior requests to return cached responses, while the Output Parser formats the LLM's final response.
Object model of classes associated with the Document core entity, including Document loaders (which create Document objects), splitters (which create a list of Document objects), vector stores (which store Document objects in vector stores) and retrievers (which retrieve Document objects from vector stores and other sources)
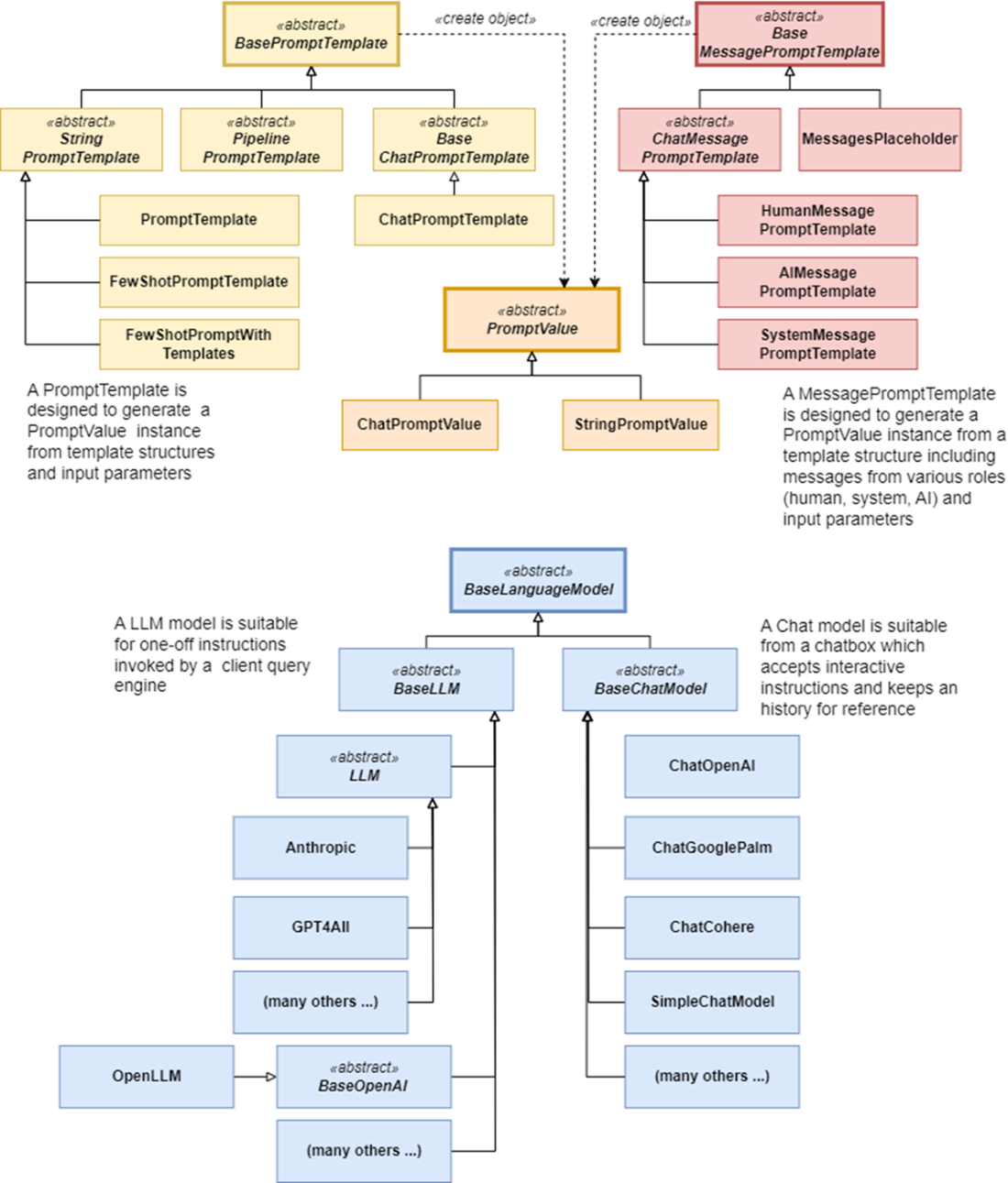
Object model of classes associated with Language Models, including Prompt Templates and Prompt Values
A collection of documents is split into text chunks and transformed into vector-based embeddings. Both text chunks and related embeddings are then stored in a vector store.

Summary

  • LLMs have rapidly evolved into core building blocks for modern applications, enabling tasks like summarization, semantic search, and conversational assistants.
  • Without frameworks, teams often reinvent the wheel—managing ingestion, embeddings, retrieval, and orchestration with brittle, one-off code. LangChain addresses this by standardizing these patterns into modular, reusable components.
  • LangChain’s modular architecture builds on loaders, splitters, embedding models, retrievers, and vector stores, making it straightforward to build engines such as summarization and Q&A systems.
  • Conversational use cases demand more than static pipelines. LLM-based chatbots extend engines with dialogue management and memory, allowing adaptive, multi-turn interactions.
  • Beyond chatbots, AI agents represent the most advanced type of LLM application.
  • Agents orchestrate multi-step workflows and tools under LLM guidance, with frameworks like LangGraph designed to make this practical and maintainable.
  • Retrieval-Augmented Generation (RAG) is a foundational pattern that grounds LLM outputs in external knowledge, improving accuracy while reducing hallucinations and token costs.
  • Prompt engineering remains a critical skill for shaping LLM behavior, but when prompts alone aren’t enough, RAG or even fine-tuning can extend capabilities further.

FAQ

What kinds of applications can LLMs power, and why are they useful?LLMs excel at understanding and generating natural language, enabling summarization, translation, Q&A, sentiment analysis, semantic search, chatbots, and code generation. They can also coordinate actions across systems, which unlocks more advanced, multi-step applications like AI agents.
What are the main differences between engines, chatbots, and AI agents?Engines provide a focused capability (e.g., summarization or Q&A) and are often exposed via APIs. Chatbots add real-time, multi-turn interaction with memory and role-based prompting, sometimes grounded with retrieval. AI agents go further by deciding which tools to use, orchestrating multi-step workflows, and adapting plans based on intermediate results.
How does a RAG-based Q&A engine work?RAG has two phases: ingestion and query. Ingestion loads documents, splits them into chunks, creates embeddings, and stores both chunks and vectors in a vector store. At query time, the user question is embedded, similar chunks are retrieved, and the model generates an answer grounded in that context.
What are embeddings, and why are they important?Embeddings are high-dimensional vectors that represent the meaning of text units (words, sentences, chunks). They enable semantic similarity search, letting systems find related content by meaning rather than exact keywords—critical for RAG, search, clustering, and many retrieval tasks.
How do LLM-based chatbots maintain context and ensure accurate, safe responses?Chatbots use role-based prompts (system, user, assistant) to define behavior and safety guidelines, and conversation memory to keep multi-turn context within the model’s context window. They often augment answers with retrieved facts from a vector store to improve grounding and reduce hallucinations.
What is an AI agent, and how does it operate?An AI agent repeatedly consults an LLM to choose tools, executes those tools, interprets results, and loops until it reaches a goal. It can combine structured and unstructured sources, branch based on outcomes, and optionally include human-in-the-loop approvals. Modern ecosystems also expose tools via the Model Context Protocol (MCP), making integrations more standardized.
What problems do LangChain, LangGraph, and LangSmith solve?LangChain provides modular components (loaders, splitters, embeddings, retrievers, prompts, vector stores, parsers) and LCEL/Runnable for composable pipelines. LangGraph adds graph-based orchestration for dynamic, branching workflows and agents. LangSmith supports evaluation, debugging, and monitoring once your app is running.
What are the key pieces of LangChain’s architecture?Core elements include Document loaders, Text splitters, Embedding models, Vector stores, Retrievers, Prompt templates, optional LLM caching, LLM/ChatModel interfaces, and Output parsers. The Runnable interface and LCEL compose these parts into reliable chains or agent graphs, and integrations span vector and graph databases.
When should I use prompt engineering, RAG, or fine-tuning?Start with prompt engineering to shape behavior and inject inline examples. Use RAG when you need grounded, up-to-date, or proprietary knowledge at inference time. Consider fine-tuning for highly specialized domains and styles when prompts and RAG aren’t enough, accepting the cost of data curation and training.
How should I choose an LLM for my application?Balance accuracy, speed (latency), and cost; larger models are often more accurate but slower and pricier. Also consider context window, model purpose (general vs. code or reasoning), multilingual needs, and open-source vs. proprietary trade-offs. Many systems mix models (e.g., small for fast steps, larger for complex reasoning) to optimize end-to-end performance.

pro $24.99 per month

  • access to all Manning books, MEAPs, liveVideos, liveProjects, and audiobooks!
  • choose one free eBook per month to keep
  • exclusive 50% discount on all purchases
  • renews monthly, pause or cancel renewal anytime

lite $19.99 per month

  • access to all Manning books, including MEAPs!

team

5, 10 or 20 seats+ for your team - learn more


choose your plan

team

monthly
annual
$49.99
$499.99
only $41.67 per month
  • five seats for your team
  • access to all Manning books, MEAPs, liveVideos, liveProjects, and audiobooks!
  • choose another free product every time you renew
  • choose twelve free products per year
  • exclusive 50% discount on all purchases
  • renews monthly, pause or cancel renewal anytime
  • renews annually, pause or cancel renewal anytime
  • AI Agents and Applications ebook for free
choose your plan

team

monthly
annual
$49.99
$499.99
only $41.67 per month
  • five seats for your team
  • access to all Manning books, MEAPs, liveVideos, liveProjects, and audiobooks!
  • choose another free product every time you renew
  • choose twelve free products per year
  • exclusive 50% discount on all purchases
  • renews monthly, pause or cancel renewal anytime
  • renews annually, pause or cancel renewal anytime
  • AI Agents and Applications ebook for free
choose your plan

team

monthly
annual
$49.99
$499.99
only $41.67 per month
  • five seats for your team
  • access to all Manning books, MEAPs, liveVideos, liveProjects, and audiobooks!
  • choose another free product every time you renew
  • choose twelve free products per year
  • exclusive 50% discount on all purchases
  • renews monthly, pause or cancel renewal anytime
  • renews annually, pause or cancel renewal anytime
  • AI Agents and Applications ebook for free